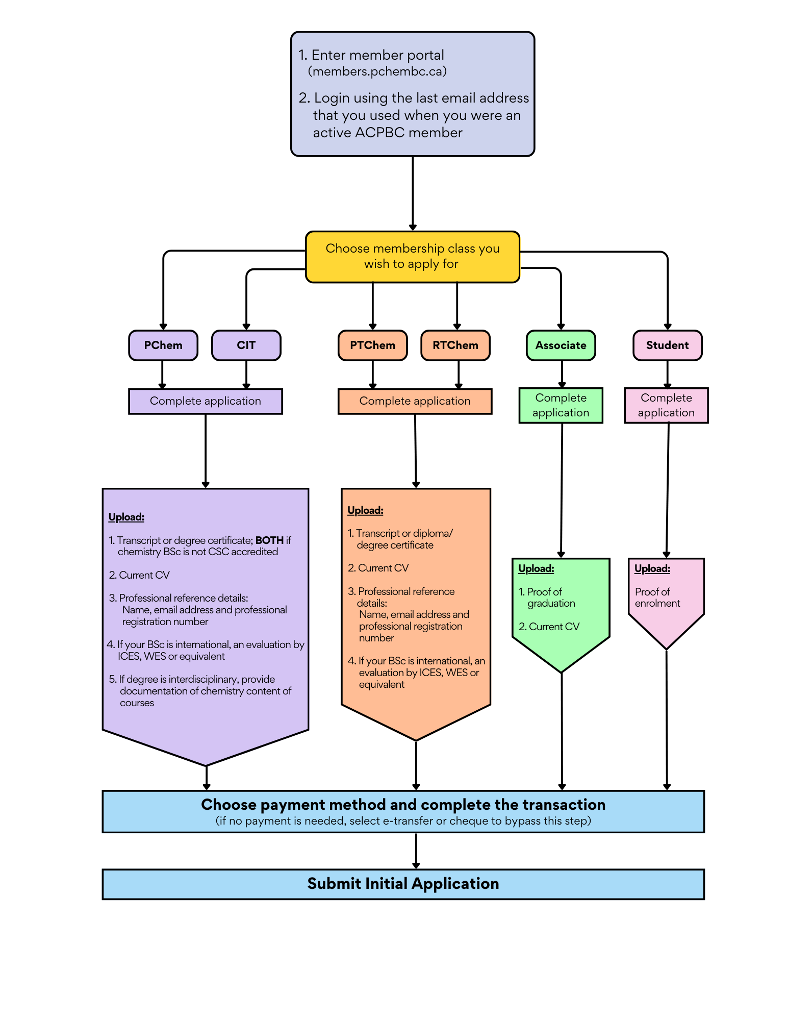
If you have not been an ACPBC member for 5 years or more, please follow the steps outlined in the following diagram:

To enter the member portal, click here.